Developer Guide
- Acknowledgements
- Setting up, getting started
- Design
- Implementation
- Documentation, logging, testing, configuration, dev-ops
- Appendix: Requirements
- Appendix: Instructions for manual testing
Acknowledgements
- {list here sources of all reused/adapted ideas, code, documentation, and third-party libraries – include links to the original source as well}
Setting up, getting started
Refer to the guide Setting up and getting started.
Design

.puml
files used to create diagrams are in this document docs/diagrams
folder. Refer to the PlantUML Tutorial at se-edu/guides to learn how to create and edit diagrams.
Architecture
The Architecture Diagram given above explains the high-level design of the App.
Given below is a quick overview of main components and how they interact with each other.
Main components of the architecture
Main
(consisting of classes Main
and MainApp
) is in charge of the app launch and shut down.
- At app launch, it initializes the other components in the correct sequence, and connects them up with each other.
- At shut down, it shuts down the other components and invokes cleanup methods where necessary.
The bulk of the app’s work is done by the following four components:
-
UI
: The UI of the App. -
Logic
: The command executor. -
Model
: Holds the data of the App in memory. -
Storage
: Reads data from, and writes data to, the hard disk.
Commons
represents a collection of classes used by multiple other components.
How the architecture components interact with each other
The Sequence Diagram below shows how the components interact with each other for the scenario where the user issues the command delete 1
.
Each of the four main components (also shown in the diagram above),
- defines its API in an
interface
with the same name as the Component. - implements its functionality using a concrete
{Component Name}Manager
class (which follows the corresponding APIinterface
mentioned in the previous point.
For example, the Logic
component defines its API in the Logic.java
interface and implements its functionality using the LogicManager.java
class which follows the Logic
interface. Other components interact with a given component through its interface rather than the concrete class (reason: to prevent outside component’s being coupled to the implementation of a component), as illustrated in the (partial) class diagram below.
The sections below give more details of each component.
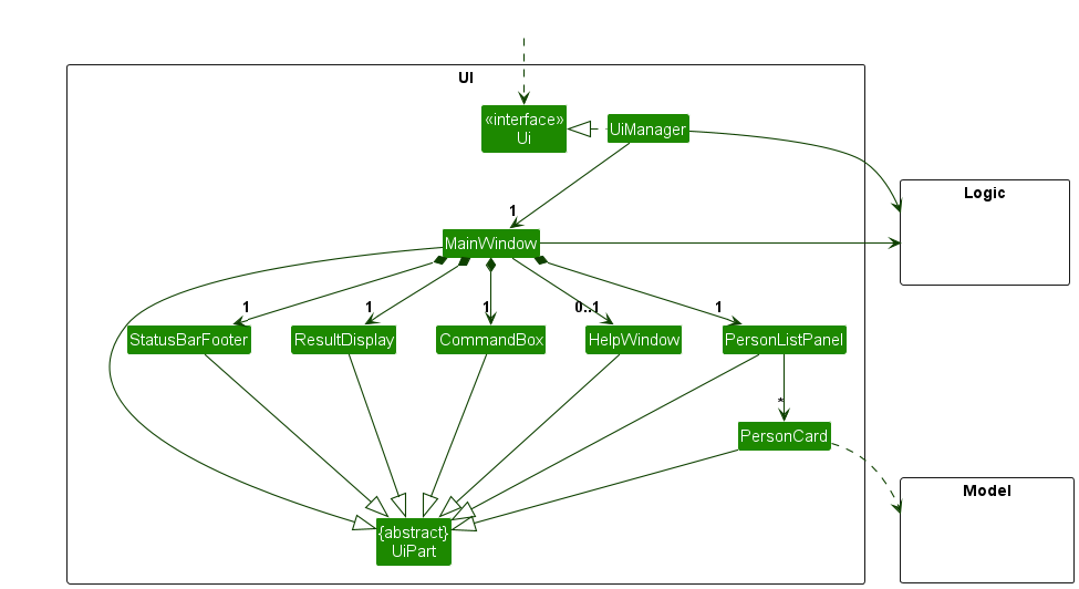
UI component
The API of this component is specified in Ui.java
The UI consists of a MainWindow
that is made up of parts e.g.CommandBox
, ResultDisplay
, PersonListPanel
, StatusBarFooter
etc. All these, including the MainWindow
, inherit from the abstract UiPart
class which captures the commonalities between classes that represent parts of the visible GUI.
The UI
component uses the JavaFx UI framework. The layout of these UI parts are defined in matching .fxml
files that are in the src/main/resources/view
folder. For example, the layout of the MainWindow
is specified in MainWindow.fxml
The UI
component,
- executes user commands using the
Logic
component. - listens for changes to
Model
data so that the UI can be updated with the modified data. - keeps a reference to the
Logic
component, because theUI
relies on theLogic
to execute commands. - depends on some classes in the
Model
component, as it displaysPerson
object residing in theModel
.
Logic component
API : Logic.java
Here’s a (partial) class diagram of the Logic
component:
The sequence diagram below illustrates the interactions within the Logic
component, taking execute("delete 1")
API call as an example.

DeleteCommandParser
should end at the destroy marker (X) but due to a limitation of PlantUML, the lifeline continues till the end of diagram.
How the Logic
component works:
- When
Logic
is called upon to execute a command, it is passed to anAddressBookParser
object which in turn creates a parser that matches the command (e.g.,DeleteCommandParser
) and uses it to parse the command. - This results in a
Command
object (more precisely, an object of one of its subclasses e.g.,DeleteCommand
) which is executed by theLogicManager
. - The command can communicate with the
Model
when it is executed (e.g. to delete a person).
Note that although this is shown as a single step in the diagram above (for simplicity), in the code it can take several interactions (between the command object and theModel
) to achieve. - The result of the command execution is encapsulated as a
CommandResult
object which is returned back fromLogic
.
Here are the other classes in Logic
(omitted from the class diagram above) that are used for parsing a user command:
How the parsing works:
- When called upon to parse a user command, the
AddressBookParser
class creates anXYZCommandParser
(XYZ
is a placeholder for the specific command name e.g.,AddCommandParser
) which uses the other classes shown above to parse the user command and create aXYZCommand
object (e.g.,AddCommand
) which theAddressBookParser
returns back as aCommand
object. - All
XYZCommandParser
classes (e.g.,AddCommandParser
,DeleteCommandParser
, …) inherit from theParser
interface so that they can be treated similarly where possible e.g, during testing.
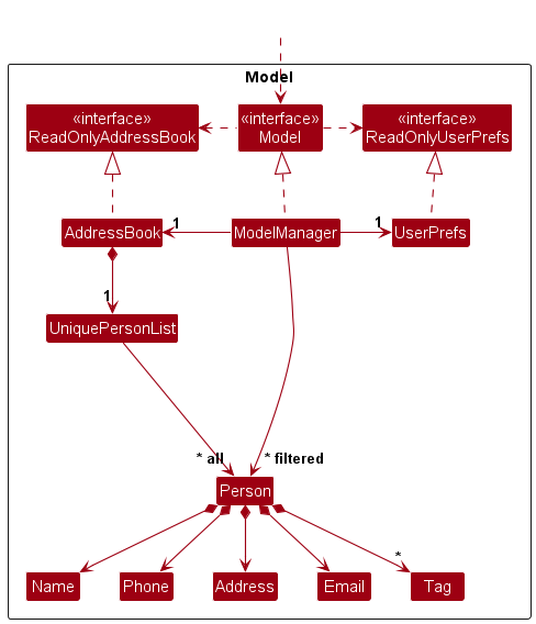
Model component
API : Model.java
The Model
component,
- stores the address book data i.e., all
Person
objects (which are contained in aUniquePersonList
object). - stores the currently ‘selected’
Person
objects (e.g., results of a search query) as a separate filtered list which is exposed to outsiders as an unmodifiableObservableList<Person>
that can be ‘observed’ e.g. the UI can be bound to this list so that the UI automatically updates when the data in the list change. - stores a
UserPref
object that represents the user’s preferences. This is exposed to the outside as aReadOnlyUserPref
objects. - does not depend on any of the other three components (as the
Model
represents data entities of the domain, they should make sense on their own without depending on other components)

Tag
list in the AddressBook
, which Person
references. This allows AddressBook
to only require one Tag
object per unique tag, instead of each Person
needing their own Tag
objects.
Storage component
API : Storage.java
The Storage
component,
- can save both address book data and user preference data in JSON format, and read them back into corresponding objects.
- inherits from both
AddressBookStorage
andUserPrefStorage
, which means it can be treated as either one (if only the functionality of only one is needed). - depends on some classes in the
Model
component (because theStorage
component’s job is to save/retrieve objects that belong to theModel
)
Common classes
Classes used by multiple components are in the seedu.address.commons
package.
Implementation
This section describes some noteworthy details on how certain features are implemented.
[Proposed] Undo/redo feature
Proposed Implementation
The proposed undo/redo mechanism is facilitated by VersionedAddressBook
. It extends AddressBook
with an undo/redo history, stored internally as an addressBookStateList
and currentStatePointer
. Additionally, it implements the following operations:
-
VersionedAddressBook#commit()
— Saves the current address book state in its history. -
VersionedAddressBook#undo()
— Restores the previous address book state from its history. -
VersionedAddressBook#redo()
— Restores a previously undone address book state from its history.
These operations are exposed in the Model
interface as Model#commitAddressBook()
, Model#undoAddressBook()
and Model#redoAddressBook()
respectively.
Given below is an example usage scenario and how the undo/redo mechanism behaves at each step.
Step 1. The user launches the application for the first time. The VersionedAddressBook
will be initialized with the initial address book state, and the currentStatePointer
pointing to that single address book state.
Step 2. The user executes delete 5
command to delete the 5th person in the address book. The delete
command calls Model#commitAddressBook()
, causing the modified state of the address book after the delete 5
command executes to be saved in the addressBookStateList
, and the currentStatePointer
is shifted to the newly inserted address book state.
Step 3. The user executes add n/David …
to add a new person. The add
command also calls Model#commitAddressBook()
, causing another modified address book state to be saved into the addressBookStateList
.

Model#commitAddressBook()
, so the address book state will not be saved into the addressBookStateList
.
Step 4. The user now decides that adding the person was a mistake, and decides to undo that action by executing the undo
command. The undo
command will call Model#undoAddressBook()
, which will shift the currentStatePointer
once to the left, pointing it to the previous address book state, and restores the address book to that state.

currentStatePointer
is at index 0, pointing to the initial AddressBook state, then there are no previous AddressBook states to restore. The undo
command uses Model#canUndoAddressBook()
to check if this is the case. If so, it will return an error to the user rather
than attempting to perform the undo.
The following sequence diagram shows how an undo operation goes through the Logic
component:

UndoCommand
should end at the destroy marker (X) but due to a limitation of PlantUML, the lifeline reaches the end of diagram.
Similarly, how an undo operation goes through the Model
component is shown below:
The redo
command does the opposite — it calls Model#redoAddressBook()
, which shifts the currentStatePointer
once to the right, pointing to the previously undone state, and restores the address book to that state.

currentStatePointer
is at index addressBookStateList.size() - 1
, pointing to the latest address book state, then there are no undone AddressBook states to restore. The redo
command uses Model#canRedoAddressBook()
to check if this is the case. If so, it will return an error to the user rather than attempting to perform the redo.
Step 5. The user then decides to execute the command list
. Commands that do not modify the address book, such as list
, will usually not call Model#commitAddressBook()
, Model#undoAddressBook()
or Model#redoAddressBook()
. Thus, the addressBookStateList
remains unchanged.
Step 6. The user executes clear
, which calls Model#commitAddressBook()
. Since the currentStatePointer
is not pointing at the end of the addressBookStateList
, all address book states after the currentStatePointer
will be purged. Reason: It no longer makes sense to redo the add n/David …
command. This is the behavior that most modern desktop applications follow.
The following activity diagram summarizes what happens when a user executes a new command:
Design considerations:
Aspect: How undo & redo executes:
-
Alternative 1 (current choice): Saves the entire address book.
- Pros: Easy to implement.
- Cons: May have performance issues in terms of memory usage.
-
Alternative 2: Individual command knows how to undo/redo by
itself.
- Pros: Will use less memory (e.g. for
delete
, just save the person being deleted). - Cons: We must ensure that the implementation of each individual command are correct.
- Pros: Will use less memory (e.g. for
{more aspects and alternatives to be added}
[Proposed] Data archiving
{Explain here how the data archiving feature will be implemented}
Documentation, logging, testing, configuration, dev-ops
Appendix: Requirements
Product scope
Target user profile: NUS School of Computing Students
- He is a student in SOC
- He likes things to be fast and efficient
- Need to find connections
- Often needs to find students taking the same module for group work
- Often need to contact groupmates
- Loves using telegram for communication
Value proposition: DevBooks provides fast digital access to students in NUS SOC, making it easier to contact any student using their preferred mode of communication. Allow students to find project mates from the same project group easily and view the development profile of their contact.
User stories
Priorities: High (must have) - * * *
, Medium (nice to have) - * *
, Low (unlikely to have) - *
Priority | As a … | I want to … | So that I can… |
---|---|---|---|
* * * |
beginner user | add a contact | i can retrieve it when I want |
* * * |
beginner user | add a phone number to a contact | I can easily message or call them when I need it |
* * * |
beginner user | tag my contacts | I can easily group my contacts |
* * * |
beginner user | list out all the contacts within my contact book | I can get an overview of everyone I’ve added so far |
* * * |
beginner user | delete a contact | I can declutter my contacts list if necessary |
* * * |
beginner user | look for list of available commands that I can use | I can know what commands I can use without memorizing |
* * |
beginner user | add a telegram handle to a contact | I can easily access my contact’s telegram when i need it |
* * |
beginner user | update a contact | I can update the details of my contacts when they change |
* * |
student | search for a contact by name | i can quickly find their contact details |
* * |
intermediate user | add all contact information all just with one line | I don’t need to do so manually using mutiple updates |
* * |
beginner user | delete a tag | I can remove outdated tags |
* * |
student | quickly scroll through using arrow keys in an alphabetical list | i find someone without typing. |
* * |
impatient user | load my contacts within 2 seconds | I do not need to wait too long to access my contacts |
* * |
beginner user | see the recently accessed contacts | I can know who I recently contacted |
* * |
beginner user | add an email address to a contact | I can easily email them when I need it |
* * |
beginner user | set a preferred mode of communication to a contact | I can reach them at their preferred platform when |
* * |
beginner user | add a contact to my favourites list | I can easily access them |
* * |
beginner user | see my favourites list | I can contact a favourite friend |
* * |
student | be able to group contacts by teams | i can access all members in one place. |
* * |
advanced user | be able to add multiple tags to a contact | i can find my groups quickly. |
* * |
intermediate user | access the github page of a contact | I can easily view their user activity and repos |
* * |
beginner user | filter my contacts by tags and name | I can find my contact(s) easier |
* * |
beginner user | get more details with each commands and flags | I am able to learn how to properly use each command/flag |
* * |
student | back up my contacts to a CSV | i dont lose my contacts if the device fails. |
* * |
student | import a list of contacts from a CSV or file | I can quickly add contacts to another device. |
* * |
advanced user | create customizable shortcuts | I can increase the speed of using the application |
* * |
advanced user | view a list of my shortcuts | I can see an overview of my customizations |
* * |
advanced user | create my own shortcuts | I can quickly type out long commands instantly |
* * |
intermediate user | access my command history through arrow keys | I can execute repeated operations quickly |
* * |
intermediate user | press “Tab” to auto-complete the command that I am typing out | I can quickly finish the command that I am typing. |
* * |
intermediate user | see hint text of what command would be autocompleted if I press “tab” | I have visual feedback before I autocomplete a command |
* * |
intermediate user | revert the last command | I can undo any mistakes |
* * |
beginner user | be able to rename my tags | I mass edit contacts with the same tag |
* * |
beginner user | add the github handle to a contact | I can easily access their github page in the future |
* * |
beginner user | delete all contacts associated with a tag | I can remove irrelevant contacts from my list |
* |
beginner user | go through a tutorial of the app | I can familiarize myself on how to use the app. |
* |
beginner user | read the documentation | I can get started on using the app |
* |
beginner user | import existing contacts from a .vcf file | I do not need to re-type all of my existing contacts |
* |
student | launch my telegram chat with the contact person through the app | I can start chatting with my contacts on telegram quickly |
* |
student | launch my email app quickly through the app | I can start writing email to my contacts quickly |
* |
student | delete contacts by date time query | my address book is clean. |
* |
advanced user | use DevBooks inside of my command console | I don’t need to open the application to perform an operation |
* |
aesthetic-minded individual | customize the theme of the application | it’s more personal to me |
{More to be added}
Use cases
(For all use cases below, the System is the Devbooks
and the Actor is the user
, unless specified otherwise)
Use case: UC01 - Add Contact
MSS
- Devbooks prompts for command
- User input add command with required contact information
- Devbooks saves contact and show success message
-
Devbooks shows the updated contact list
Use case ends.
Extensions
-
2a. User input add command with invalid contact information
- 2a1. Devbooks shows an error message
-
2a2. User input new add command with contact information
Steps 2a1-2a2 are repeated until the add command and contact information entered are correct.
Use case resumes from step 3.
-
2b. Duplicated contact information found
- 2b1. Devbooks shows an error message
-
2b2. User input new add command with contact information
Steps 2b1-2b2 are repeated until the new contact information does not duplicate with existing contacts.
Use case resumes from step 3.
Use case: UC02 - Edit Contact
MSS
- User edits contact in list
- Devbook detects correct data in the entered data
-
Devbook updates the contact and displays the newly updated contact
Use case ends.
Extensions
-
1a. Devbook detects an error in the entered data.
- 1a1. Devbook prompts the user for the correct data.
-
1a2. Beginner user enters new data.
Steps 1a1-1a2 are repeated until the data entered are correct.
Use case resumes from step 2.
Use case: UC05 - Delete Contact
MSS
- User inputs delete command with desired information to delete
- Devbooks shows a confirmation prompt
- User confirms intent to delete
- Devbooks deletes the contact Use case ends.
Extensions
-
1a. Devbooks does not find a corresponding user to delete
-
1a1. Devbooks shows an error message
Use case ends.
-
-
3a. User inputs an invalid confirmation prompt
- 3a1. Devbooks shows an error message
-
3a2. Devbooks re-prompts for confirmation
Steps 3a1-3a2 are repeated until the data entered are correct.
Use case resumes from step 4.
Use case: UC09 – Find Contact by Name
MSS
- User inputs a find command with keyword(s) to search
- Devbooks validates the input and searches for matching contacts
-
Devbooks displays the matching contacts
Use case ends.
Extensions
-
2a. User inputs an invalid search format
- 2a1. Devbooks shows an error message
- 2a2. Devbooks prompts for keywords
- 2a3. User inputs find command with keyword(s) to search
Steps 2a1–2a3 are repeated until valid input is provided.
Use case resumes from step 3.
Use case: UC06 – Show list of commands
MSS
- User inputs a help command to look up all commands available
- Devbook lists out all the commands with its uses
- Devbook prompts the user to select an available command for more details
- User chooses specific help commands to look up details of one specific command.
-
Devbooks shows the specific instructions and guide on how to use that command
Use case ends.
Extensions
-
3a. User did not select any commands to view command details
Use case ends.
-
4a. User inputs a commands that does not exist in list of commands
- 4a1. Devbooks shows an error message
- 4a2. Devbooks prompts user to select available command
- 4a3. User selects a command from list of available command
Steps 4a1–4a3 are repeated until available command is selected.
Use case resumes from step 5.
Non-Functional Requirements
- Should work on any mainstream OS as long as it has Java
17
or above installed. - Should be able to hold up to 1000 persons without a noticeable sluggishness in performance for typical usage.
- A user with above average typing speed for regular English text (i.e. not code, not system admin commands) should be able to accomplish most of the tasks faster using commands than using the mouse.
- Should only be used by a single user (i.e. not a multi-user product).
- Should store data locally and in a human editable text file.
- Should not use a DBMS to store data.
- Should work without requiring an installer.
- Should not depend on a specific remote server.
- Should be packaged into a single JAR file.
- Should be able to load within 5 seconds. {More to be added}
Glossary
- CLI (command line interface): A text-based interface where users type commands to interact with the system.
- Development profile: A user’s GitHub profile used to store, manage, and showcase software development projects.
- Digital access: The ability to access DevBooks and retrieve information without needing any internet connection
- Flag/ Parameter: A prefix in a command (e.g. n/, p/, t/) used to specify values for different fields.
- Mainstream OS: Windows, Linux, Unix, MacOS
- NUS SOC: National University of Singapore, School of Computing
- Preferred Mode of communication: Telegram, Email or Phone
- Private contact detail: A contact detail that is not meant to be shared with others
- Project mates/ Project group: A project group is a team of students from the same module who work together on an assigned project. A project mate is a member of that group.
- Tag: A Label assigned to contacts for easy grouping and searching
Appendix: Instructions for manual testing
Given below are instructions to test the app manually.

Launch and shutdown
-
Initial launch
-
Download the jar file and copy into an empty folder
-
Double-click the jar file Expected: Shows the GUI with a set of sample contacts. The window size may not be optimum.
-
-
Saving window preferences
-
Resize the window to an optimum size. Move the window to a different location. Close the window.
-
Re-launch the app by double-clicking the jar file.
Expected: The most recent window size and location is retained.
-
-
{ more test cases … }
Deleting a person
-
Deleting a person while all persons are being shown
-
Prerequisites: List all persons using the
list
command. Multiple persons in the list. -
Test case:
delete 1
Expected: First contact is deleted from the list. Details of the deleted contact shown in the status message. Timestamp in the status bar is updated. -
Test case:
delete 0
Expected: No person is deleted. Error details shown in the status message. Status bar remains the same. -
Other incorrect delete commands to try:
delete
,delete x
,...
(where x is larger than the list size)
Expected: Similar to previous.
-
-
{ more test cases … }
Saving data
-
Dealing with missing/corrupted data files
- {explain how to simulate a missing/corrupted file, and the expected behavior}
-
{ more test cases … }